中国科学院环江喀斯特生态系统观测研究站
新闻公告
西南喀斯特区人为扰动的历史遗留效应及其对森林恢复的影响取得重要进展
作者: 环江站 更新时间: 2026-02-24
       西南喀斯特地区长期受到人类活动与气候变化的双重影响,是我国生态系统最为脆弱的区域之一。大规模生态保护与修复下,西南喀斯特地区近20年引领全球“变绿”,但地质背景制约“变绿”的可持续性,人为破坏后自然恢复的石山灌草丛正向演替极为缓慢。一方面,历史时期持续的人为扰动深刻改变了喀斯特地表景观与植被结构,并形成难以消除的生态遗留效应;另一方面,近几十年来极端干旱事件频发,进一步加剧了区域森林生态系统的脆弱性。然而,目前对人为扰动的起始时间、作用方式及其如何影响喀斯特森林对干旱胁迫的响应仍缺乏系统认识,制约了国家石漠化治理精准还林还草及“变绿”后森林功能韧性提升。
       针对上述问题,中国科学院环江喀斯特生态系统观测研究站王克林研究团队开展了从百年—年代际多时间尺度和洼地—区域多空间尺度的跨维过程整合研究,系统揭示了人为扰动的长期历史遗留效应及其对喀斯特森林干旱响应的影响。相关成果近期分别发表于一区 TOP 期刊Communications Earth & EnvironmentGIScience & Remote Sensing
       针对喀斯特区人为扰动的长期历史遗留效应,研究选取了轻度、中度和重度石漠化的三个典型喀斯特洼地,将长时间尺度的古生态分析与精细化空间尺度的卫星监测相结合,通过沉积物钻孔采样,综合孢粉、植硅体与放射性同位素定年(14C、137Cs、210Pb),并集成美国QuickBird(0.6米)和国产高分二号(GF-2,0.8米)等亚米级高分辨率卫星遥感影像及U-Net深度学习模型实现了对过去20年间单株树木数量变化的精确计数,重建了500 年来喀斯特地区林草格局演变轨迹。
       结果表明,18 世纪玉米孢粉和玉米植硅体的首次出现在三个洼地中高度同步,并伴随着先锋蕨类(以芒萁为代表)孢子显著增加,同时乔木花粉比例明显下降、草本花粉比例上升(图1)。其中,重度石漠化洼地的树—草比例变化最为剧烈,清晰指示出玉米引种及随之而来的开垦活动是区域石漠化的重要触发因素。
       进一步结合长时序及高分辨率卫星遥感影像与机器学习识别结果发现,轻度和中度石漠化洼地中乔木数量呈恢复性增长趋势,而重度石漠化洼地乔木数量几乎保持不变(图2),表明强烈且持续的人为干扰形成了难以逆转的生态历史遗留效应,即使在近年人为活动显著减少的背景下,生态系统仍难以自然恢复成林,这种喀斯特地区“有绿无林”的现象证明了,当历史退化超过一定程度后,森林自然更新能力可能会崩溃瓦解。
      研究进一步揭示重建了500年来人类扰动对喀斯特地区林草格局演变轨迹的影响:16世纪前无人类扰动,喀斯特区以原始天然林为主;16世纪至18世纪,轻微人类扰动,仍以森林为主;18世纪至20世纪,高强度人类扰动开始并持续,发生林草转换;2000年以后大规模生态保护与修复下的恢复期。 
       上述研究通过整合古生态记录与现代遥感技术,为理解人类干扰与生态系统稳定性之间的长期关系提供了新的视角。在理论层面,研究揭示了历史土地利用变化如何通过改变物种组成和生境条件,将生态系统推向难以逆转的替代状态;在现实层面,该研究揭示了当前喀斯特地区生态修复需考虑人类扰动的历史遗留效应制定差异化的生态建设空间优化方案。
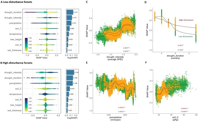
       在区域尺度上,研究进一步聚焦于人为扰动强度差异如何调控喀斯特森林对干旱的响应与恢复过程。基于 2001–2022 年间西南喀斯特森林发生的 6 次区域性重大干旱事件,利用 500 m 分辨率的 GPP 数据和 1km分辨率的SPEI 干旱指数,系统比较了低扰动(无石漠化)与高扰动(石漠化)喀斯特森林的干旱抵抗力与恢复特征。
       结果显示,在相近干旱强度条件下,高扰动森林在干旱期间经历了显著更大的最大 GPP 损失,差异最高可达 13%(图3)。除干旱强度这一主导因子外,气候条件(温度与降水)和土壤因子(土壤有机碳、土层厚度)对高扰动森林干旱期 GPP 损失的调控作用显著强于低扰动森林(图4),表明人为扰动放大了森林生产力对气候与立地条件的敏感性。值得注意的是,尽管高扰动森林在干旱中遭受了更大的生产力损失,其恢复时间并未显著延长,在部分情形下甚至略短于低扰动森林,暗示喀斯特森林中可能存在“干旱抵抗力—恢复力”权衡关系。然而,更大的生产力损失幅度以及更高的气候与土壤敏感性,仍表明高扰动森林整体抗旱能力较弱、对未来极端干旱和持续变干趋势更为脆弱。
       上述研究从历史遗留效应与当代气候胁迫双重视角出发,系统揭示了人为扰动如何长期塑造喀斯特区恢复植被景观,并削弱其对干旱事件的抵抗能力。研究结果为喀斯特石漠化精准治理、因地制宜还林还草及森林韧性提升提供了重要科学依据,也强调了在生态恢复实践中需正视历史人类活动遗留效应,考虑人为扰动后的森林可恢复程度、恢复基线及恢复周期,避免“一刀切造林”的生态修复模式。

论文链接12


图1 近500年来不同石漠化程度洼地孢粉与植硅体记录揭示的树—草转变过程

(a-c)18世纪玉米孢粉/植硅体的出现和芒萁孢子的激增保持一致,(d-e)三个洼地树、草孢粉在玉米出现前后变化


图2 基于高分遥感与机器学习的近20年洼地乔木数量变化

(a-c)三个洼地20年遥感影像前后对比,(d-e)乔木数量和冠幅面积变化


图3 高扰动喀斯特森林在干旱期最大 GPP 损失高于低扰动喀斯特森林


图4 环境因子对不同扰动强度森林干旱响应的相对贡献

(王璐    撰稿)



版权所有:国家生态系统观测研究网络 京ICP备05002838号-58
Email: hja@cern.ac.cn TEL:0731-84615220 技术支持:国家生态科学数据中心 • 中国科学院计算机网络信息中心